


撰文:Jademont、Evan Lu,Waterdrip Capital
复盘震荡的 2025,展望未来的 AI 长周期
新一轮工业革命:算力成为经济运转的引擎
「在这个世界上,只有极少数人能像埃德温·德雷克那样,在不经意间开启一个改变人类历史的时代……他那根深入地底的钻杆,不仅触碰到了黑色的液体,也触碰到了现代工业文明的动脉。」
1859 年,宾夕法尼亚州的泥泞里,人们围着德雷克上校(Edwin Drake)发出阵阵嘲笑。那时候,全世界的照明还依赖着日益稀缺的鲸油,德雷克却坚信地下的「石脑油」可以规模化开采。这在当时被公认为一个疯子的妄想。直到第一股黑色液体喷涌而出,谁也不会想到,石油的出现不仅仅是替代鲸油作为照明能源,甚至将会成为下一个两百年的人类社会抢夺话语权背后的基石,更重构了此后一百年全球的权力与地缘政治。人类历史也走向了一个转折点:旧的财富依赖于贸易和航运,而新的财富正随着铁路和能源(石油)的出现而崛起。
2025 年的我们,正置身于一场极其相似的博弈。只不过,这一次,疯狂喷涌的是流淌在硅片里的算力,而这一次的「黄金」,则是镌刻在链上的代码;新时代的「黄金」和「石油」正在重塑我们关于生产力与储值资产的全部共识。回望 2025 年,市场经历了超预期的剧烈震荡。特朗普激进的关税政策迫使全球供应链不得不重新迁移,引发了巨大的通胀反弹;黄金在地缘政治中的不确定性中历史性地涨破 4500 美元;加密市场年初迎来了GENIUS(天才)法案的史诗级利好,却在10月初经历了杠杆出清带来的爆仓阵痛。
宏观波动的喧嚣之外,有关AI算力领域的产业共识正在迅速发酵:」AI卖水人「英伟达的总市值在10月份达到了里程碑式的5万亿美元。 此外,谷歌、微软、亚马逊三巨头年内AI基础设施上的投入已经直逼3,000 亿美元,例如xAI在年底即将建成百万级 GPU 集群的落成预示着算力。马斯克的 xAI 仅用时不到半年便在孟菲斯建成全球最大的 AI 数据中心,并计划于年底前扩充至 100 万颗 GPU 的惊人规模。
数智时代:下一代工业革命的主旋律
桥水基金创始人瑞·达利欧(Ray Dalio)曾说过:「市场像一台机器,你可以理解它的运作方式,但永远无法精准预测它的行为。」即便宏观环境随机而不可预测,但不可否认的是,AI仍然是美股市场最主要的长期增长通道。AI 技术在下一个十年,已经成为了市场机器中最为关键的核心齿轮;并持续影响对于政府、企业以及个人的方方面面。
尽管市场关于「AI 泡沫」的争论从未停歇,有不少机构警示AI投资热潮已经具备了泡沫化倾向:摩根士丹利研究就指出,2025年,AI领域的投资增长导致了科技股估值飙升而生产率提升尚不明显,而这种背离也被比作上世纪90年代互联网热潮时期的泡沫迹象。
但一个无法回避的事实是:AI 驱动的生产力革命已经逐渐进入了实质性的变现期。从投资逻辑来看,AI 不再只是科技巨头的叙事,它带来的效率红利和成本极限优化,是推动非科技企业盈利和生产率提升的主要动力。但其背后的代价页对应了极残酷的就业率置换。AI 对劳动力,特别是对白领阶层的替代是毫无疑问的,最直接的表现就是入门级岗位的成倍缩减;基础的代码编写、会计审计,还是初级的管理咨询与法律实务岗位,都可能成为AI首批替代的对象。
随着 AI 应用的深化,医疗、教育乃至零售行业的失业率风险正在堆积,近期美国投资圈就流行一种残酷调侃:软件工程师在未来就如同现在的「土木工程师」;未来恐怕会像Elon Musk在采访中所强调的那样,AI将取代所有人的工作。但也预示着一个属于AI的新工业时代的到来,这个时代称之为「数智时代」。
展望 2026,对 AI 的需求将继续膨胀
AI 行业投资的 4 个阶段
当 AI 热潮从概念走向全行业扩散,在市场已经对其MAG7(美股7巨头)进行了充分定价的前提下,AI主题的下一波增长在哪里?高盛股票策略师 Ryan Hammond提出的「AI 投资四阶段模型」指明了后续路径:AI 投资将依次经历芯片、基础设施、收入赋能、生产力提升四个阶段。

AI 投资四阶段模型,参考来源:https://www.goldmansachs.com/insights/articles/ai-infrastructure-stocks-poised-to-be-next-phase
目前,AI行业刚刚走到「基建扩张」向「应用落地」过渡的交汇点,即第2阶段向第3阶段过渡的时期。AI基建需求正处于爆发的阶段:
预测到2030年,全球数据中心对电力的需求将增加165%
从 2023 年到 2030 年,美国数据中心电力需求的 年复合增长率为 15%,这将使数据中心占美国总电力需求的比例从目前的 3% 提升至 2030 年的 8%。」
预计到2028年,全球在数据中心和硬件上的累计支出将达 3万亿美元。

高盛对美国数据中心对电力的需求预测,图片来源:https://www.goldmansachs.com/pdfs/insights/pages/generational-growth-ai-data-centers-and-the-coming-us-power-surge/report.pdf
与此同时,生成式AI的应用市场也正在爆发式增长,到2032年将增长至1.3万亿美元。短期内,训练基础设施的建设将推动市场以42%的复合年增长率增长;而中长期来看,增长动力将逐渐转向大型语言模型(LLM)的推理设备、数字广告、专业软件和服务。

彭博社:未来10年的生成式AI增长预测,数据来源:https://www.bloomberg.com/company/press/generative-ai-to-become-a-1-3-trillion-market-by-2032-research-finds
这一判断将在 2026 年得到验证。高盛在2026年最新的宏观展望中指出:2026 年将是 AI 投资回报率(ROI)的「兑现之年」,AI 将对标普 500 指数中 80% 的非技术类公司产生实质性的降本作用。即验证 AI 在企业资产负债表上,能否真正实现从「潜力」向「业绩」的定性转变。
因此,未来 2-3 年市场的关注重心将不再局限于单一的科技巨头,而是会进一步扩散:向下深挖 AI 基础设施(如电力、算力硬件、数据中心),向上寻找那些成功将 AI 转化为利润增长的泛化行业公司。
AI 算力是「新石油」,BTC 是「新黄金」
如果说 AI 算力是数智时代的「新石油」,驱动着生产力的指数级跃迁,那么BTC(比特币)将会是这个时代的「新黄金」,充当着价值锚定与信用结算的终极底层。
AI 作为一个独立的经济主体,不需要人类的银行系统,它唯一需要的是能量。而BTC是纯粹的「数字能量储存器」。未来,AI将会是经济的「燃料」,而BTC则是经济价值背后的「锚定」。BTC的发行完全取决于基于电力消耗的工作量证明(PoW),这与 AI 的本质(电力转化为智能)完全契合。
其次,AI 算力作为一种消耗性的生产力资产,其核心成本源于电力,其价值产出则取决于算法效率;而 BTC 作为去中心化的储值资产,其本质是能源的货币化体现,天然具备平衡全球算力时空不均的「蓄水池」功能。AI 需要持续稳定的电力,而 BTC 挖矿可以消化掉电网中因为时空不均而产生的废电。即BTC挖矿通过「需求响应(Demand Response)」来稳定电网:当电力过剩(如风能、光能高峰)时,算力可以作为负荷吸收多余电力;当电力紧缺(AI 运算高峰)时,挖矿算力可以瞬间关机,将电力释放给更高价值的 AI 集群。

GENIUS(天才)法案:稳定币 + RWA + 算力上链的三者交汇起点
随着2025年美国通过GENIUS法案的通过,美元也准备逐渐完成数字化转型,稳定币被纳入联邦监管框架并成为美元体系的「链上延伸」。这一法案不仅为美债注入了万亿美元级的新型链上流动性池,更为全球重要的司法辖区(如欧盟、英国、新加坡与香港)设计稳定币监管制度提供了可借鉴的范式。
这一合规框架的确立首先为RWA(Real World Assets,现实世界资产)市场注入了强劲的制度推动力:在受监管稳定币提升全球流动性、支持高效跨境结算与交易的助力下,RWA的发行和流转将更加便捷,稳定币已成为链上投资房地产、债券、艺术品等RWA的主要支付手段,支持快捷的全球跨境清算。
其中,AI算力资产由于投入成本高、收益稳健且具备重资产属性,又天然满足链上数字化管理的要求,正逐步被视作一种标准化RWA:无论是GPU云计算、AI推理资源,还是边缘计算节点的稼动能力,其定价方式、租赁周期、负载率、能效比等参数皆可通过链上的智能合约进行量化映射。这意味着未来的算力租用、收益拆分、转让与抵押等业务,将全面迁移到链上金融基础设施中进行交易、结算与再融资;此外,算力还可通过链上数据实现对设备运营和收益的实时洞察,确保回报透明且可验证;同时算力供给可按需灵活调度,降低了传统重资产模式下资金占用和资源闲置的风险,保障收益的稳定性和透明。
更令人值得畅想的是,就好比两百前华尔街自石油发现之后的出现的石油交易所一般,AI算力借助RWA成为了可以被标准化交易、抵押和杠杆化的金融资产后,有望实现链上的融资、交易、租赁和动态定价等创新金融操作;新一代基于RWA的「算力资本市场」 将拥有更高效的价值流转渠道与潜力无限的应用空间。
「双共识」下的新机会
在AI全面融入我们生活的新时代,算力的将会作为高效生产力的共识,而伴随高效生产力的极致流动性——BTC将称为储值共识的新定义。
那么,如何未来能够掌握「生产力」与「资产」其中一端的公司,将会成为未来周期中最具价值的实体,而云服务提供商就正处于「BTC 储值共识」与「AI 生产共识」的交汇点。如果说算力是驱动数字经济高速运转的高能燃料,那么云服务就是承载并分配这些动力的智慧管道。

全球AI云服务市场规模预测,数据来源:Frost & Sullivan
这其中包括几大巨头:微软,亚马逊,谷歌,XAI,Meta。他们也被称为「Hyperscalers」(超大规模云服务商,他们的主要业务主要是IAAS(Infrastructure as an Service 基础设施即服务)面向通用需求,虽然算力资源池大,但遇到需要计算资源调度可能低效。Hyperscalers也是AI算力服务的最上游,把持着市面上绝大部份算力资源,并且仍在持续地进行算力基建的布局:
微软 (Microsoft):启动千亿美元「星际门」(Stargate)计划,旨在构建百万级 GPU 集群,为 OpenAI 的模型演进提供极限算力支持。
亚马逊 (AWS):承诺未来 15 年投入 1500 亿美元,加速自研芯片 Trainium 3 部署,通过硬件自主化实现算力成本与外部供应的脱钩。
谷歌 (Google):年化资本支出维持在 800-900 亿美元高位,依托自研 TPU v6 的高能效优势,在全球范围快速扩张 AI 专有云(AI Regions)。
Meta:扎克伯格在财报电话会议中明确表示,Meta 的资本支出(Capex)将持续增长,2025 年指引已上调至 370-400 亿美元,,通过液冷技术升级和 60 万颗 H100 等效算力储备,构建全球最庞大的开源 AI 算力池。
xAI:凭借「孟菲斯速度」落成全球最大单体超算集群 Colossus,目标冲刺 100 万颗 GPU 规模,展现了极其激进且高效的基建交付能力。
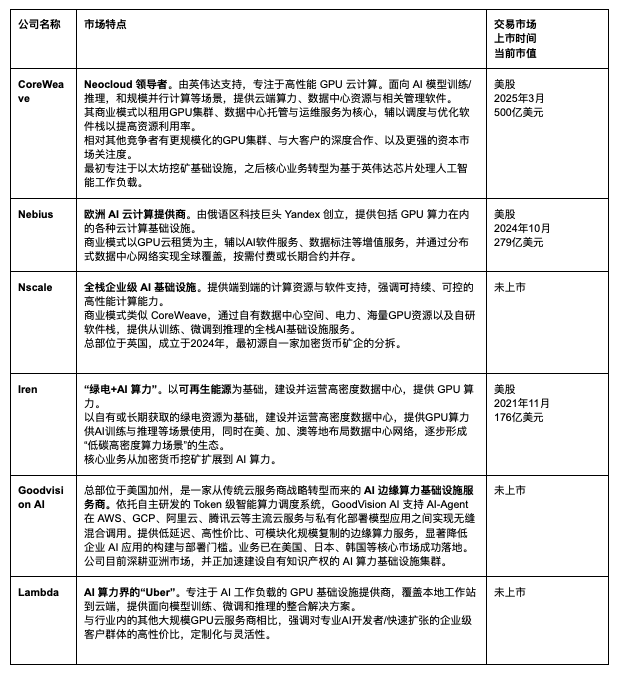
其他新兴的云服务提供商如CoreWeave,Nebius等则称为NeoCloud,主要业务则拓展为IAAS + PAAS(Platform as an Service 平台即服务)相对于巨头所提供的通用云平台服务,Neo Cloud专注于做面向 AI 训练与推理的高性能计算平台,不仅提供更灵活的算力租赁方案,且提供专门针对AI训练与推理需求的算力调度解决方案,拥有更快的响应和更低的延迟。
同时囤最顶级的 GPU(H100、B100、H200、Blackwell 等)并自建高性能的AIDC,把整机组、液冷、RDMA 网络、调度软件预装好,按整机或整园区+按天收费的灵活租约快速交付给客户。

Neo Cloud中的头部玩家无疑是Coreweave;作为2025年最引人注目的科技股之一,Coreweave目前的核心业务是偏向AI训练与推理场景的云计算及GPU加速的基础设施服务。当然,看准算力出租的新型企业不仅只有CoreWeave;Nebius、Nscale、Crusoe都是其强有力的竞争者。
不同于 CoreWeave 等Neo Cloud在欧美市场的重资产算力集群规模的博弈,GoodVision AI 代表了算力全球化的另一种可能——通过智能调度和多算力用户的管理,在电力与基础设施相对薄弱的新兴市场,构建快速部署、低延迟、高性价比的 AI 基础设施,实现算力的平权化。此外,一方面是巨头们在孟菲斯等地建设百万级 GPU 集群进行更大参数的模型训练;另一方面,GoodVision AI通过分布在亚洲等新兴市场的模块化推理算力节点,解决 AI 应用落地的「最后一百公里」延迟响应问题 。
值得一提的是,大部分顶尖的 AI 算力服务商都有一个清晰的特征,其创始团队或核心架构均深植于加密矿业。从矿业转向AI算力并非跨行,而是核心能力的战略复用。BTC 挖矿与 AI 高性能计算在底层逻辑上高度同构,均极度依赖大规模电力获取、高功耗中心部署以及 7x24 小时的极致运维。这些公司在早年间积累的廉价电力渠道与硬件管理经验,在 AI 浪潮下成了最稀缺的溢价资产。
随着 AI 算力需求呈指数级增长,他们顺理成章地将这些既有的基础设施,从「挖掘储值资产(BTC)」切换至「输出生产力算力(AI)」。而随着「双向切换」的技术变得成熟,BTC能很好地平衡掉能源时空与空间分布不均的问题。因此,进入数智时代,推动生产力跃迁的「燃料」将由石油变为算力,而承载其价值锚定的「底层资产」也将从黄金演变为BTC。
结合区块链技术将算力上链,作为 RWA 资产不仅可以实现对算力来源、使用效率与运营收益的可验证记录,还可构建跨地域、跨时段的智能合约结算机制,从而降低信用风险与中介成本,拓展其在 DeFi 和跨境算力租赁中的应用场景。例如边缘算力节点,其负载率、能效比等参数可以通过智能调度提供实现PoW证明,并且智能合约量化,就可以使边缘推理算力成为可流转、可抵押的标准化金融产品,实现「链上的算力市场」。算力与 RWA 的结合将进一步丰富链上资产的类型,为全球资本市场打开全新的流动性空间。
连接生产力与储值:走向算力货币化的未来
这正是我们此前所提出的「双共识」逻辑的现实印证:BTC 是能源的顶层价值锚定,而 AI 是能源的生产力化应用。从这个视角出发,「算力即货币」的时代远比想象中来得更快、更具颠覆性。随着人类迈入数智时代,驱动生产力跃迁的「燃料」正从石油转向算力,而支撑其价值共识的「底层资产」也正由黄金演进为 BTC。
此刻的我们,就如同 1859 年站在宾夕法尼亚泥泞土地上的围观者,难以想象那根深入地底的钻杆将如何开启工业文明的新时代。而今天,一根根延伸至全球各地数据中心的光缆,正悄然构筑起新时代的动脉。而那些率先押注于算力与 BTC 的先行者,也将在这场变革中扮演新的「石油大亨」,重新定义新周期的财富与权力分布。
参考资料:
约翰·S. 戈登 [美] :《伟大的博弈: 华尓街金融帝国的崛起》
丹尼尔·耶金 [美]:《石油大博弈》
Goldmansachs: AI infrastructure stocks are poised to be the next phase of investment
Goldmansachs: AI, data centers and the coming US power demand surge
Bloomberg: Generative AI to Become a $1.3 Trillion Market by 2032, Research Finds
KPMG: Bitcoin’s role in the ESG imperative
Square: Bitcoin is Key to an Abundant, Clean Energy Future
Arthur Hayes: Bitcoin will be the currency of artificial intelligence

Techub 是一个全球性的科技社区,旨在为初创企业提供支持和资源,我们的使命是成为全球最受欢迎的科技社区。
备案号粤ICP备2023094802号