


撰文:刘红林、邵嘉碘
引言
2025 年,新加坡金融管理局(MAS)的「门口」排起了长队,从亚洲的数字资产交易所,到北美的稳定币发行方,再到全球的资管和经济服务,无数加密项目方不约而同地递交材料,只为申请一张新加坡的加密货币「牌照」。有人甚至戏称:「没拿到 MAS 的批准,都不好意思说自己是合规项目。」
在加密货币这个全球监管尚未统一的领域,为什么加密项目方对新加坡的加密牌照趋之若鹜?本文将用通俗易懂的方式,为你全面解析新加坡牌照的优势,新加坡有哪些加密牌照,申请条件如何,以及企业应如何申请新加坡加密牌照。

为什么新加坡牌照这么受欢迎?
提起新加坡,都知道它的牌照「门槛高」、「成本贵」,但共识又是「真想做大,迟早得去拿一张」。
这恰恰说明,新加坡牌照并不是给所有人的「入场券」,而是一张专为特定战略设计的「特色票」。选择新加坡,不是因为它便宜或容易,而是因为你算完账后,发现它恰好能兑换出你最终想要的东西:一个在全球主流金融圈里被广泛承认的「合法身份」——帮你买到信任、买到市场、买到长期的生存权。
具体来看,新加坡的价值体现在四个维度:

第一,它用「精准的战略定位」,契合你对「投资目标」的设定。
如果你的模式是服务金融基础设施薄弱、对价格极度敏感的市场,追求轻量与灵活,那么新加坡的「重装备」可能并不适合。
但如果你志在「主流化」,你的目标是安全地接纳全球机构的资金,让你发行的资产获得传统市场的认可,或是在东南亚这个高增长区域建立合规总部,那么,为新加坡牌照所支付的高昂成本就不再是普通开销,而是通往「主流金融世界」这条特定赛道上的必要设施。
第二,它用「成熟的生态系统」,匹配你对「运营成本」的规划。
新加坡的成本是系统性的,高要求带来高支出:从资本金、本地合规团队,到需要由认可机构出具的法律和审计意见。然而,这背后是一个为「正规军」备好的高效生态圈:从精通加密的律所、审计所,到理解区块链的银行与税务顾问,产业链齐全。你支付溢价,买到的是一套成熟的解决方案,无需从零适应市场。更重要的是,这里的参与者都在同一套确定的标准下竞争,比拼的是业务与创新,而非监管套利,环境更为清晰公平。
第三,它用「规则的确定性」,回答你关于「政策未来」的担忧。
在加密世界,最大的隐性成本是「不确定性」。新加坡当前的监管环境,是清晰的合规要求与创新机会的长期开放并存,它采用「分类管理」:业务属支付,就明确归《支付服务法》(PSA)管;带证券属性,就清晰适用《证券与期货法》(SFA),且新加坡长期运行监管沙盒机制,允许创新项目在受控环境中测试商业模式。这就像上场比赛前,场地、边线、规则都已白纸黑字画好,虽然裁判(MAS)吹罚严格,但你不必担心打到一半,规则突然改变或场地无故缩小。这种确定性让长期的技术投入和商业规划成为可能,是面向未来的重要资源。
第四,它用「信任溢价」,兑现你对「合规收益」的期待。
新加坡金融管理局(MAS)的严格举世闻名,但正因如此,它的牌照才是一张含金量极高的「全球信用护照」。在传统金融机构和大型资本眼中,它等同于一份「信用背书」。这意味着,当你持牌后,去对接国际银行、主流托管行,或是寻求与对冲基金、家族办公室合作时,对方风控的大门会更容易为你敞开。因为你最难的那部分资格审核,MAS 已经替你完成了。这张护照很贵,但它能打开许多仅靠资金无法砸开的大门。
选择新加坡,不是因为它是「最好的」,而是因为它提供的那张「门票」,恰好和你想要的未来在同一个方向上。
新加坡有哪些加密牌照?
新加坡的许可证类型依业务领域划分,涉及到加密货币业务的大致可以涉及下几类:

在申请对应的牌照之前,我们要先找准自身的商业定位,知道公司想做什么,能做什么,有什么效果,才有申请牌照的方向。
具体来看,加密货币的产业构成和发展历程,不是一步到位,而是一浪叠一浪,整个行业可以看成三条堆在一起的「S 型曲线」,分别对应:造资产、攒资产、用资产。
第一条曲线:从 0 到 1「造工具」(资产创造)
这阶段始于 2009 年比特币问世,核心是从无到有发明新「工具」。从最初的货币资产,到后来的稳定币、NFT、迷因币、代币化股票,资产花样越来越多。到了 2024-2025 年,这波「造工具」的热潮冲到了最猛的时候,上市交易的代币从两三万个爆炸式增长到几百万个。
现在,最具颠覆性的「从 0 到 1」已经基本完成,就像房子结构已经封顶。当然,精装修的空间还很大,比如把信贷、更多现实资产变成链上代币,但这些更像是「从 1 到 N」的优化了。
第二条曲线:真金白银「攒家底」(资产积累)
工具造好了,自然就有人想拥有它、囤积它。逻辑很简单:东西越多、越值钱,想买想拿在手里的人就越多。这股「囤货」的需求,直接养活了一大波生意:保管资产的钱包和托管机构、买卖资产的交易所(老牌如 Coinbase 交易量飙升,Robinhood 等传统玩家也加大投入)、保障资产安全的机构、加密基金/资管等。
更重要的是,「攒家底」的队伍性质变了:从早期的散户和极客,变成了资产管理公司(把加密货币放进退休账户)、上市公司(把比特币和稳定币写进资产负债表),甚至部分主权财富基金。行业刚踏上这条曲线最陡的上升段,「正规军」和「大资金」的入场潮也才刚刚开始。
第三条曲线:活学活用「钱生钱」(资产利用)
手里攒了资产,下一步自然是用它、让它产生价值。加密资产因为可组合、可编程,是绝佳的「金融乐高」。现在已经有了稳定币支付、通过借贷协议存借生息、为交易提供流动性赚取费用、质押获取收益等玩法。
但是,这第三条曲线才刚刚起步,绝大多数资产还处于「沉睡」状态,怎么用的场景还太少、太早。正因如此,未来能把这些资产用起来、玩出花的领域,可能才是最大的「蓝海」。

目前,如果我们把整个Web 3行业做个「财务体检」,会发现一个现实:真正赚钱的赛道和业务其实不多,大致就这几类:第一,比特币挖矿。以现在主流矿机和电价测算,每枚比特币的生产成本大概 6 万美金,而今年比特币最高价格冲到过 12.7 万美金,现在大概 9 万美金上下,理论上说这是一个赚钱的业务。第二,合规的数字资产交易服务商。每一笔交易都收手续费,交易量越大,赚得越多。第三,合规的基金/资产管理。传统基金逻辑搬进来:替客户打理加密资产,按管理费 + 超额收益分成的模式赚钱。第四,也是既有商业价值、又有产业升级意义的方向,就是加密数字资产支付。
因此,我们对新加坡政策的解读可以聚焦于加密货币发行,数字资产的交易服务(包含基金/资管业务)和加密支付这三个领域的监管和牌照要求来谈。
如何申请这些加密牌照?
(一)加密货币发行
在新加坡申请牌照,是个复杂的技术活。对于 Web 3 项目,第一步不是急着填表,而是想清楚一个根本问题:你的代币到底是什么?
MAS 看实质不看形式,你的代币是「证券」(承诺收益)还是「支付工具」(用于交换),决定了受哪部法律管,这是所有合规的起点。
新加坡把代币大体分四类:证券型代币(受《证券与期货法》SFA 管)、支付型代币(受《支付服务法》PSA 管)、实用型代币和治理型代币(主要靠行业指引和自律)。简单讲,就是让「证券的归证券,支付的归支付」,其余的先在自律框架里探索。这种分类监管,既管住了风险,又没把创新一棍子打死。

(1)证券型代币的发行
具体而言,MAS 在评估一种加密货币是否构成证券型代币时,会像侦探一样审视项目的全貌,包括白皮书、宣传材料、社媒言论等,主要聚焦以下几个核心问题:
1.代币赋予了什么权利?持有代币是拥有实实在在的权利(比如公司所有权、利润分红权、投票权),还是仅仅拥有一个模糊的「未来可能有用」的概念?
2.发行的根本目的是什么?是为了筹集资金并承诺给投资者回报(例如固定利息、未来回购),还是为了提供一种具体的产品或服务(比如用它来兑换存储空间、游戏道具)?
3.资金是如何运作的?项目是否通过设立类似于传统基金的特殊法律实体(如 SPV)来汇集参与者的资金,并由专业团队进行投资管理,而收益由参与者按份分配?
4.收益从何而来?持有人的收益是来自项目本身产生的确定性现金流(如利息、分红),还是完全依赖于在二级市场上的低买高卖?
如果答案偏向于投资和回报,那你的代币很可能就被认定为证券型代币。
在新加坡发行证券型代币,本质上是一场 「信任构建」 的合规通关,核心是向监管和市场证明你的可信度。根据《证券与期货法》(SFA),整个过程需遵循清晰的合规路径,主要围绕以下三个关键步骤展开:
第一,选择发行路径:不同的发行路径,决定了合规的基础框架。
公开或集体投资计划(CIS)发行:面向公众,要求最严格,需要编制并注册招股说明书,接受 MAS 的实质性审核,CIS 需要遵守《集体投资计划准则》获得额外的 MAS 授权。
私募(不超过 50 人)、合格投资者(仅面向机构/认可投资者)、小额发行(12 月总额不超过 500 w 新元):通常可豁免注册招股说明书,但发行方会受到转售限制。
第二,准备核心文件:用「透明度」换取「信任度」,无论选择哪条路径,信息披露都需要满足「真实、准确、完整」的法定要求,核心在于:
讲清商业模式:用具体的盈利模型和财务预测取代空泛的愿景描述。
揭示全部风险:需要详尽披露技术、监管、市场流动性等所有重大风险,不得隐瞒或淡化。
披露关键利益:完整说明团队背景、代币分配方案(特别是团队与早期投资者的份额、锁仓及释放条件),以及任何利益冲突。
第三,借助专业顾问:合规流程的「导航员」
由于流程复杂,可以聘请新加坡持牌的公司财务顾问来确保发行结构合规。
(2)支付型代币的发行
在传统经济中,货币具有记账单位、交易媒介、价值储存三大功能,目前可用于支付的工具共有四类:
法定货币(包含数字法币),如新元,由中央银行发行,具有法律偿付能力。
电子货币,如支付宝余额、微信支付余额、预付卡余额等,通常与法定货币(如人民币)1:1 挂钩,是以电子形式存储的货币价值,用户对发行方有赎回权。
数字支付代币(DPT),如比特币、以太坊等加密货币,价格波动大,是一种可电子化转移、存储或交易的数字价值表示,不一定代表对发行方的债权。
稳定币,如USDT、USDC,是一种锚定真实资产(如法定货币、黄金或一篮子资产)的加密货币, 旨在通过特定机制维持价格相对稳定,其核心目标是解决传统加密货币(如比特币)价格波动大的问题,充当加密经济中的「避风港」和高效支付工具。例如,1 枚与美元挂钩的稳定币(如 USDT、USDC,PYUSD)价值通常恒等于 1 美元。

我们要讨论的支付型加密货币仅有两类:稳定币和 DPT。稳定币的认定标准主要看它是否有锚定机制,而 DPT 的认定标准在于它是否满足以下特征:
1.不以任何法定货币计价或由发行者挂钩
DPT 的根本特征是其价值单位独立于美元、新元等任何主权货币。发行者不承诺也不负责维持其与某种法币的固定兑换比率。这一点是将其与稳定币或电子货币区分开来的「黄金标准」。
2.可作为(或意图作为)公众的交易媒介
该资产被设计为或实际上被广泛用作购买商品、服务或清偿债务的支付工具。它需要在特定社群或更广范围内被接受为一种「通用货币」。例如,比特币、以太坊正是因为被用作支付和价值转移手段,而被归入 DPT 范畴。
3.其价值不由发行者承诺支撑,而是通过交易产生
DPT 的价值没有发行者的承诺(如利息、分红或赎回保证)作为支撑。其价格完全由市场交易中的供求关系决定,体现在交易所的实时报价上。持有者的盈亏纯粹来自于市场买卖(「低买高卖」),而非发行者的信用。
简而言之,一个真正的 DPT,其价值是独立的、功能是支付的、价格是市场化的。
对于数字支付代币(DPT),MAS 的监管重点在于相关服务活动(如兑换、托管、传输、经纪等),而非代币本身的发行行为;因此,发行方在提供具体功能或产品时,仅需确保相关业务符合 PSA 下 DPT 服务的监管要求即可。
而稳定币的发行主要受《支付服务法》(PSA)和《稳定币监管框架》规制,因为其既有电子货币稳定、锚定法币的血统,又有数字支付代币(DPT)自由、可编程的基因,这种双重身份也决定了监管是「混合双打」。若发行方希望通过接受更严格监管的方式,提升稳定币的可信度,并吸引机构和大额交易用户,可以自愿申请推出「受 MAS 监管的稳定币」(满足类似电子货币发行的高额高质量储备、独立托管、赎回保障和信息披露要求),从 MAS 处取得单一货币稳定币 (single-currency stablecoins,SCS) 认证;若发行方


(二)数字资产服务商(含基金/资管业务)
(1)服务类型
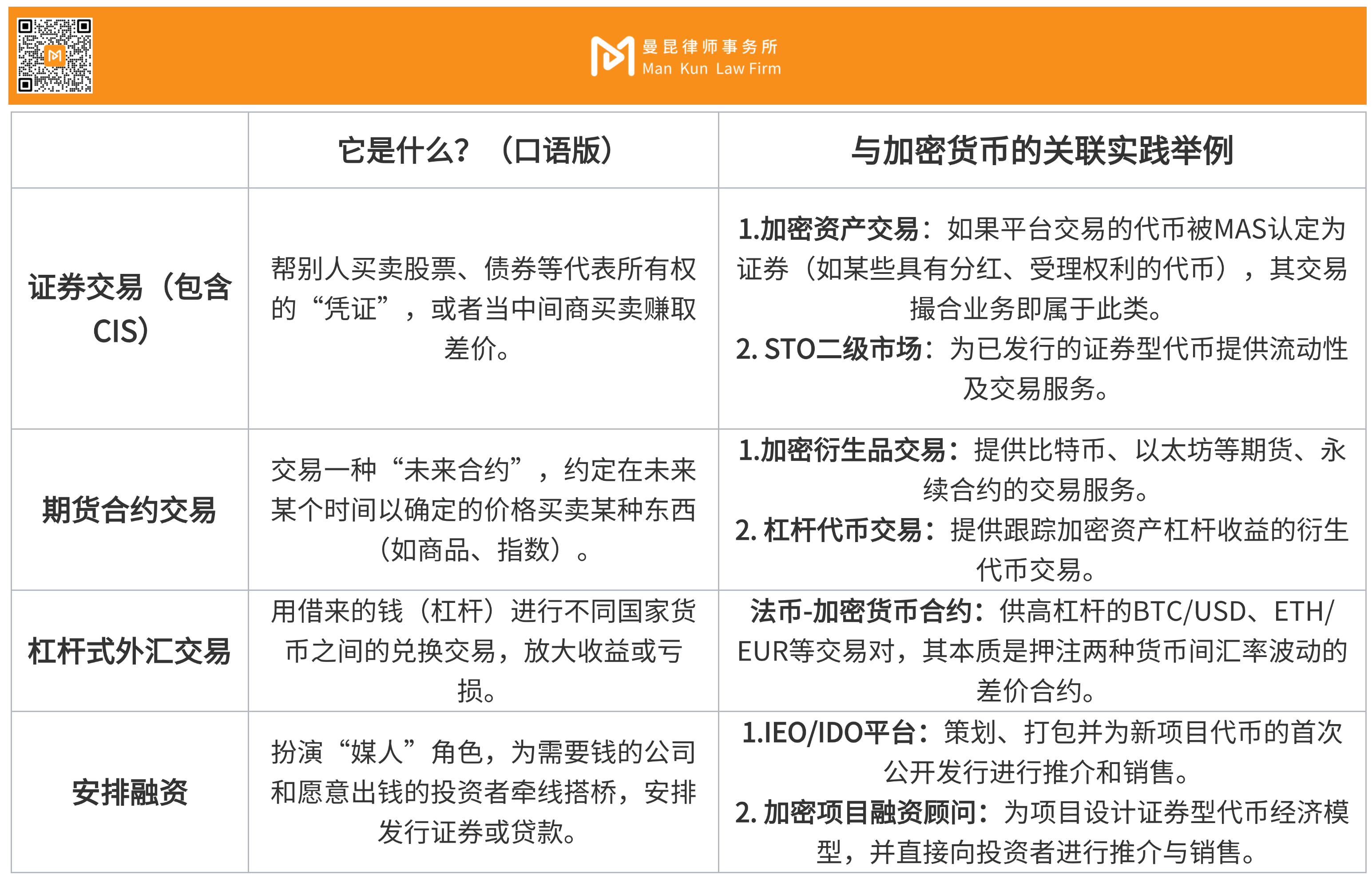
具体而言,新加坡所允许的数字资产服务类型都列在 SFA 的第二附表(Second Schedule)中,为了让大家能看懂这些「金融业务」到底是什么、和加密货币有什么关系,我们可以把这些活动归纳为三大类:
交易与融资类
这类活动核心是买卖、发行或促成金融产品的交易。

托管与管理类
这类活动核心是替别人保管资产,或者帮别人打理投资,只要你控制或管理着别人的金融资产(无论是法币、传统证券还是加密资产),并以此提供服务,就属于这类。

顾问和评级服务类
这类活动核心是提供专业建议、评估或研究,以此影响投资决策。如果你的业务不是直接交易或管理资产,而是通过专业意见、分析或评估来影响他人的投资行为,并以此营利,就属于这类。

(2)牌照体系(CMS 牌照)
根据 SFA,新加坡数字资产服务的牌照体系核心是「一个主牌照+ 多项受监管活动」。
新加坡金管局(MAS)只发行一种核心的「主账号」——资本市场服务牌照(CMS Licence)。任何想在这里合规经营资本市场业务的公司,都需要先注册这个「主账号」。
真正的关键在于「技能包」:在拥有主账号后,你可以根据业务需要,加载一个或多个 「受监管活动」 许可。例如,一个公司可以同时加载「基金管理」和「证券交易」两个技能包。但你需要在一开始就明确申请加载哪些技能,因为每一个技能包都有独立且详细的运行规则和要求,不能混用。
值得一提的是,新加坡的基金/资金管理业务,根据目标客户、业务范围和规模,又可以细分为三种模式:零售基金管理公司 (Retail LMFC)、合格/机构基金管理公司 (A/I LFMC)、和风险投资基金管理人 (VCFM)。其中 VCFM 是 MAS 为促进早期创业投资而设立的「轻监管」制度,其业务范围明确限定,且不能扩展开展其他资本市场服务。

(3)牌照申请条件
获取新加坡 CMS 牌照,不仅是满足监管要求,更是一次对企业治理、风控能力和专业标准的全面升级,MAS 的审核主要从以下四个维度评估:
第一,公司主体与基础资质
合格的法人实体:申请者须为在新加坡注册的合规实体,公司、个人独资或合伙企业(特定情况下)。
实质性运营,杜绝「空壳」:MAS 明确反对监管套利,公司需要在新加坡拥有真实的办公场所、核心的运营团队和决策职能,能够独立执行所申请的业务。
良好的商业记录与声誉:公司及其主要股东、董事需信誉良好,核心团队需要具备一定年限金融领域的工作经验。
第二,关键的财务门槛要求:财务稳健性是 MAS 评估的重点,不同业务对应的最低基础资本要求差异显著。

总的来说,资本要求的高低直接反映了 MAS 对各类业务风险程度的判断。在规划申请时,除了满足资本门槛,更需要关注每项业务独特的合规重点。
第三,核心人员与团队要求:
本地核心管理层:公司需要至少任命一名常驻新加坡的执行董事,全面负责本地业务与合规;CEO 通常也须常驻并通过 MAS 批准。
主要任命人员与代表:每项受监管业务均须任命具备相应资质与经验的「主要任命人员」,并通过 MAS 规定的监管考试与备案。
团队整体胜任力:MAS 会综合评估整个团队是否具备诚信、有效运营所申请业务的综合专业能力。
第四,内部治理、合规与风控体系:
内部治理与监控体系:建立职责清晰的组织架构,确保合规、审计等监督职能的独立性,并制定覆盖全部业务环节的标准操作流程。
风险管理框架:制定系统化流程,建立系统化的风险管理框架,持续识别与管理市场、信用、操作、流动性及法律等风险。
客户资产保护:确保其与公司自有资产分离并获得安全保管,对于涉及数字资产的业务,需具体落实冷/热钱包管理、私钥保管及多重签名等安全方案。
反洗钱/反恐融资(AML/CFT)制度:需要建立完善的 AML/CFT 体系,包括链上链上交易分析工具、客户尽职调查(CDD)、高风险地区强化尽调、持续交易监控以及可疑交易报告(STR)等环节。
推广限制:未持牌或未获豁免的机构,严禁向新加坡公众进行任何形式的主动招揽或广告宣传,允许的信息披露渠道限于自有渠道(如官网、官方 App),且内容需要以风险提示和教育为主,客观说明产品,不得含有诱导性或刺激交易冲动的表述。
(4)牌照申请流程
申请新加坡资本市场服务牌照(CMS Licence)是一个严谨且交互性强的过程,通常需要 4 至 12 个月的时间。整个过程不仅是对公司资质的审核,也是对其运营合规性的全面塑造。
1.前期准备与规划:明确业务范围,设计合规架构,组建符合要求的团队,准备财务资源。根据公司目标业务类型,公司需要确保实缴资本和流动资金达到最低要求,并准备未来数月的详细财务预算,以证明公司的持续运营能力。
2.材料准备:在专业顾问协助下,准备全套申请文件,包括但不限于商业计划、财务预测、内部政策手册、人员简历与资质证明等。其中内部政策手册是合规体系的核心文件,需独立起草反洗钱/反恐融资(AML/CFT)政策、风险管理框架、合规手册、信息安全政策以及客户资产保护规则。
3.正式提交:通过 MAS 的在线申请门户(MASNET)提交申请并缴纳费用。
4.MAS 审核与互动:通常分为完整性检查(初审)和实质评估(详审),在此期间的数轮问询(RFI)是常态,依项目的不同,审核一般需要 4 至 9 个月不等,期间可能会多次要求补充材料或澄清问题,复杂或新颖的业务模式(如涉及加密资产)可能耗时更长。
5.最终批准:审核通过后,MAS 可能会发出原则性批准(IPA),这并非正式牌照,而是附有条件的预批准,在满足所有附加条件后,MAS 会颁发正式的 CMS 牌照,公司方可开始运营受监管活动。
(三)加密支付
(1)服务类型
PSA 在其附表一中列出了一份「支付服务清单」,如果你在新加坡从事的业务属于清单上的任何一项,就需要根据业务规模和类型,申请对应的支付机构牌照,其中和加密货币支付相关的我们可以分为以下几类:
账户与价值流转服务
这类服务的核心是开设管理支付账户或促成价值的流动与交换。无论是传统的货币兑换,还是数字资产的买卖,只要涉及为价值流转提供渠道,就属于这类范畴。

商户与商业支付服务
这类服务的核心是处理商业交易或发行特定的数字价值,主要面向商户和商业场景。

数字支付代币(DPT)相关服务
这是专门针对数字支付代币(如比特币、以太坊等加密货币)的监管类别,也是与 Web 3 项目最相关的部分。其核心是直接从事数字支付代币的买卖、兑换或提供相关交易便利。

稳定币支付
在稳定币的交易,转账,收单和托管服务功能上,由于稳定币专门法规还未发行,仍依新加坡于 2023 年发布的《稳定币监管框架》被视为一种特别的数字支付货币,目前仍适用 PSA 下有关 DPT 的相关规定。

(2)牌照体系
对于从事数字支付代币服务的企业,新加坡的《支付服务法》(PSA)构建了一套「一个主牌照,多层业务模块」的监管体系。
简单来说,MAS 颁发的是 「支付机构牌照」 ,公司根据自身业务规模和类型,申请对应层级的牌照,并获得在该牌照下从事一项或多项「受监管支付服务」的许可。与 SFA 框架类似,你可以在一张支付机构牌照下,叠加多个业务模块,例如「数字支付代币服务」 + 「跨境汇款服务」。关键是,你需要为每一个「业务模块」都建立相应的合规能力。
具体而言,PSA 设定了三个层级的牌照,形成一个清晰的金字塔结构,层级越高,监管要求越严格。
1.货币兑换牌照:这是最基础、范围最窄的牌照。
核心业务:仅从事不同法定货币(如新元兑美元)之间的兑换业务,不涉及任何形式的数字支付代币或电子货币。
监管要求:要求相对最低,主要关注反洗钱和运营合规。
2.标准支付机构牌照(SPI):这是中小型或初创加密服务商的常见起点。
准入条件:从事以下一项或多项业务,但月度交易总额未超过法定门槛,如涉及 DPT 的业务,月交易额需低于 300 万新元。
核心业务:账户发行、国内/跨境汇款、商户收单、数字支付代币服务、电子货币发行。
监管要求:需满足反洗钱、网络安全、客户信息披露、基本资本金等核心合规要求。
主要支付机构牌照(MPI):这是大多数主流加密货币交易所、大型支付平台需要持有的牌照。
准入条件:从事上述业务,且任一业务模块的月度交易量超过法定门槛。一旦触发,需要升级为 MPI。
监管要求:要求最严格,除了 SPI 的所有要求外,还需满足更高的实缴资本要求(通常为 25 万新元起)、更严格的客户资金隔离保管(如需要通过法定信托账户)、更全面的风险管理框架和定期独立审计义务。
在新加坡,从事加密货币相关服务(即「数字支付代币服务」)的公司主要涉及后两类牌照,其常见服务场景如下:

牌照申请条件
MAS 的牌照资格审核通常围绕以下四个维度展开。
第一,公司主体与基础资质:申请主体须为扎根新加坡、具备实质运营的合法实体。
合格的法人实体:申请者须为在新加坡注册的合规实体,公司、个人独资或合伙企业(特定情况下)。
实质性运营,杜绝「空壳」:MAS 明确反对监管套利,公司需要在新加坡拥有真实的办公场所、核心的运营团队和决策职能,能够独立执行所申请的业务。
良好的商业记录与声誉:公司及其最终受益人、董事、关键管理人员须声誉良好,无破产、犯罪或严重违规记录。
第二,关键的财务门槛要求:简单来说,业务规模(以月交易额衡量)决定申请类别:标准支付机构(SPI)或大型支付机构(MPI)。MPI 因规模大、风险高,须满足更严格的资本与流动性要求,企业需自行监控交易额,超标即须升级为 MPI。

第三,核心人员与团队要求:
本地核心管理层:公司需要至少任命一名常驻新加坡的执行董事,全面负责本地业务与合规;CEO 通常也须常驻并通过 MAS 批准。
主要任命人员与代表:每项受监管活动(如数字支付代币服务)须设「主要任命人员」(如合规官、反洗钱官),通过 MAS 认可考试,接受背景审查;
团队整体胜任力:团队整体需具备诚信与综合业务能力,兼具区块链技术与金融合规经验的复合型团队更受认可。
第四,内部治理、合规与风控体系:
内部治理与监控体系:建立职责清晰的组织架构,确保合规、审计等监督职能的独立性,并制定覆盖全部业务环节的标准操作流程。
风险管理框架:需建立针对支付(尤其是加密货币)的风险管理体系,涵盖操作(如技术故障、网络攻击)、流动性、信用及法律风险,并妥善管理价格波动、钱包安全与私钥保管等特有风险。
客户资产保护:确保其与公司自有资产分离并获得安全保管,法定资金需要存于指定银行信托账户,对于涉及数字资产的业务,需具体落实冷/热钱包管理、私钥保管及多重签名等安全方案。
反洗钱/反恐融资(AML/CFT)制度:需要建立完善的 AML/CFT 体系,包括链上链上交易分析工具、客户尽职调查(CDD)、高风险地区强化尽调、持续交易监控以及可疑交易报告(STR)等环节。
技术安全与业务连续性:需要具备可靠的技术安全与业务连续性计划,包括系统架构、网络安全协议、数据加密及灾难恢复方案,确保能抵御攻击并快速恢复服务。
(4)牌照申请流程
申请新加坡数字支付代币服务牌照(DPT Licence)是一个严谨且交互性强的过程,通常需要 6 个月及更长的时间。
1.前期准备与规划:明确服务类型(如 DPT 交易、兑换+跨境汇款服务),据此确定申请主要支付机构(MPI)或标准支付机构(SPI)牌照。搭建合规架构,组建具备行业经验的管理团队(至少一名新加坡居民任执行董事),并确保实缴资本与持续运营资金到位。
2.材料与法定评估准备:在专业顾问协助下,准备全套申请文件,包括商业计划、组织架构、内部政策及关键人员资质。自 2024 年 8 月起,核心新增两项法定评估:由律师事务所出具的业务受《支付服务法》监管的法律意见书,以及由独立审计师完成的 AML/CFT 与消费者保护措施独立评估报告。
3.正式提交:通过 MAS 指定的在线门户,提交完整的申请表格及全部必备文件。
4.MAS 审核与互动:MAS 将进行严格审核,期间多轮问询(RFI)和补充材料要求是常态,审核周期因业务复杂度而异,通常持续数月。若公司在申请期间发生重大变更,流程可能被暂停。
5.最终批准:审核通过后,MAS 可能会发出附履行条件的原则性批准(IPA)。公司在规定时间内满足所有条件(如完成系统审计)后,即可获得正式支付牌照并开始运营。
结语
当我们回望新加坡金融管理局(MAS)门口那支「长队」时,它所象征的已远不止于企业对一张纸质牌照的争夺,这背后是一场深刻的认知转向:行业参与者们开始意识到,在加密世界寻求合法身份与主流认同的过程中,严格而清晰的监管,是一种不可或缺的、高价值的「公共产品」。
加密货币牌照的意义,早已超越了「合规生存」的底线。它是由监管机构以其公信力为抵押,向市场发放的一份「标准化信任凭证」。它为企业铺就了连接传统金融的轨道,为机构资金提供了可评估的准入标尺,最终为整个生态的长期繁荣浇筑了最稀缺的基石——系统性信任。
新加坡的实践清晰地阐释,现代金融监管的核心职能并非简单的限制与约束,而是通过提供规则的确定性、程序的透明度与身份的合法性这些关键公共服务,来降低整个市场的摩擦成本与信任成本。选择新加坡,本质上是企业主动选择接入这套高效、稳定的「信任基础设施」,用当下的合规投入,兑换进入全球主流金融舞台的长期通行权。
最终,这场全球项目方奔赴新加坡的「合规之旅」揭示了一个根本趋势:加密经济的未来,将不再由「去监管化」所定义,而是诞生于创新活力与金融责任、技术自由与制度保障之间所划定的那片充满创造力的交界地带。在这里,清晰的监管与前沿的创新并非对手,而是共同塑造下一个数字金融时代的合作者。

Techub 是一个全球性的科技社区,旨在为初创企业提供支持和资源,我们的使命是成为全球最受欢迎的科技社区。
备案号粤ICP备2023094802号